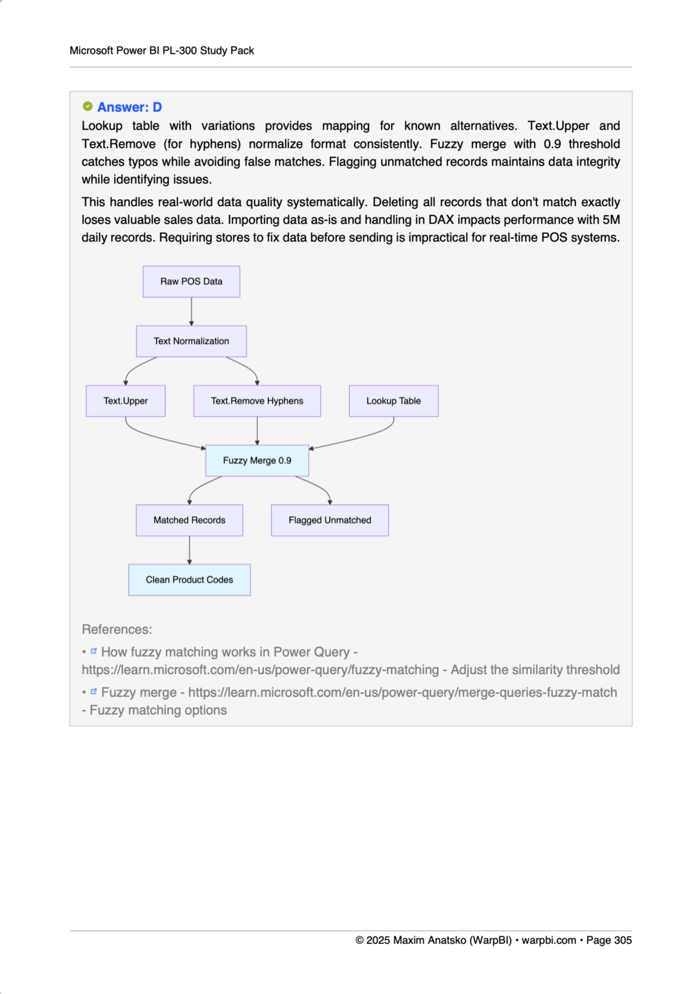
€39
Add to cart

PL-300 Study Pack — 232 Questions & 17 Case Studies

€39

Are you preparing for PL-300: Microsoft Power BI Data Analyst exam to earn the Microsoft Certified: Power BI Data Analyst Associate credential?


This study pack gives you realistic practice that mirrors the skills measured on the current Microsoft outline.

What you get

  • 232 exam-style questions mapped to Microsoft’s official PL-300 skills outline
  • 17 case studies with 54 scenario questions (structured like the live exam)
  • ✅ Every answer explained with links to Microsoft Learn
  • Visual diagrams and DAX flowcharts to clarify complex concepts
  • Labeled difficulty (Beginner → Advanced) so you can track readiness
  • Bonus: Anki flashcard deck for on-the-go review


Built for learning – not memorization

No dumps. Each item includes context, rationale, and official references so you actually learn Power BI end-to-end:

prepare data in Power Query; model relationships and DAX measures; design impactful reports; manage datasets, refreshes, and security in Power BI Service.


Aligned to the PL-300 skills areas

  • Prepare the data – import, clean, and shape data using Power Query, parameters, and dataflows
  • Model the data – build relationships, hierarchies, and DAX calculations; apply model security
  • Visualize and analyze the data – design reports, apply bookmarks and drillthrough, use AI visuals, optimize performance
  • Manage and secure Power BI – configure workspaces, dataset refreshes, sensitivity labels, permissions, and deployment pipelines



Product Details

  • Format: PDF (438 pages) + Anki deck (.apkg)
  • Version: 1.2 (October 2025)
  • Updates: Free updates for 12 months
  • Author: Maxim Anatsko (WarpBI)
Add to cart

PDF + Anki deck

Powered by